Advanced evaluating and redesigning a hyperlocal app of an international franchise
McDonald’s
Guided by
Wricha Mishra
Vidya Appu
Collaborators
Utkarsha Kate
Samiksha Gajbhiye
Sarayu Shree
User Experience
UX Evaluation
UX Redesign
McDonald’s mobile app allows customers to conveniently order food, access restaurant locations, menus, deals, and nutritional information without visiting a physical restaurant.
However, despite offering key services like deals, McDelivery, and restaurant navigation, users have expressed dissatisfaction with the app’s UI/UX, citing usability issues.
The ultimate goal is to create a smoother, more human-centered experience that encourages more frequent use of McDelivery.
Background
To evaluate the McDelivery app by understanding user interactions, identifying pain points, and assessing how smoothly key tasks are completed.
The goal is to suggest improvements that make the app easier and more enjoyable to use, providing a more seamless experience for customers.
This study is focused exclusively on evaluating the McDonald’s mobile app, specifically for the Android version, and does not include the web version of the platform.
The findings and recommendations are limited to the mobile app experience, and any insights may not fully apply to the McDonald’s website or other operating systems, such as iOS.
Strategy
We learnt several evaluation methods during the course. We applied and evaluated the McDonald app with it as and when we learnt the methods to see how they can be used in real life projects.
The main evaluation methods we use here are HTA (Hierarchal Task Analysis), S.H.E.R.P.A, Heuristic analysis, Usability Matrix and H.E.A.R.T.
The app is redesigned based on the 5 layers of UX by Jesse James Garrett.
Design
We looked at the errors and redesigned different parts and flows of the app to either remove or minimise the issues.
The re-designs we implemented are very functional without not too many over the top features. We only focused on our goals, that is to improve the user experience.
About
McDonald’s
The McDonald’s app makes it easy for customers to order food, check menus, find nearby restaurants, and access deals without visiting in person. But even with helpful features like McDelivery and deals, many users aren’t happy with how the app works, saying it’s hard to use.
The main goal is to make the app simpler and more user-friendly so more people will use McDonald’s regularly.
Project
Objectives
To evaluate the McDelivery app by understanding user interactions, identifying pain points, and assessing how smoothly key tasks are completed.
The goal is to suggest improvements that make the app easier and more enjoyable to use, providing a more seamless experience for customers.
About
Existing App
The McDonald’s app for South and East India is the version we took to evaluate and redesign. This is an app that is a mix and match of several features put together from different versions from other regions.

Step one to any evaluation
Goal setting
To evaluate anything, we have to know what we are evaluating. Goal setting is a way to understand the primary and usability goals of the app.
It’s easy to evaluate using the Goal setting sheet.
There are 6 top level parameters to set a goal.
• Learnability
• Speed of use
• Ease of use
• Ease of communication
• Error free use
• Subjective satisfaction
Using the goal setting sheet, mark from 0 – 5, Note down the 5’s and 4’s and select one or two as primary usability goals.

Primary Goal
Primary goal is the main objective behind designing any app.

Usability Goals
Usability goals defined by user performance and / or user preference

Step Three
Evaluation
Documenting how tasks are currently performed and carefully evaluating whether they can be done more efficiently.
The following methods are used in combination:
1. H.T.A (Hierarchical Task Analysis)
2. S.H.E.R.P.A (Systematic Human Error Reduction and Prediction Approach)
3. Heuristic Analysis
4. Usability Matrix
5. H.E.A.R.T (Happiness – Engagement – Adoption – Retention – Task success)

For H.T.A (Hierarchal Task Analysis)
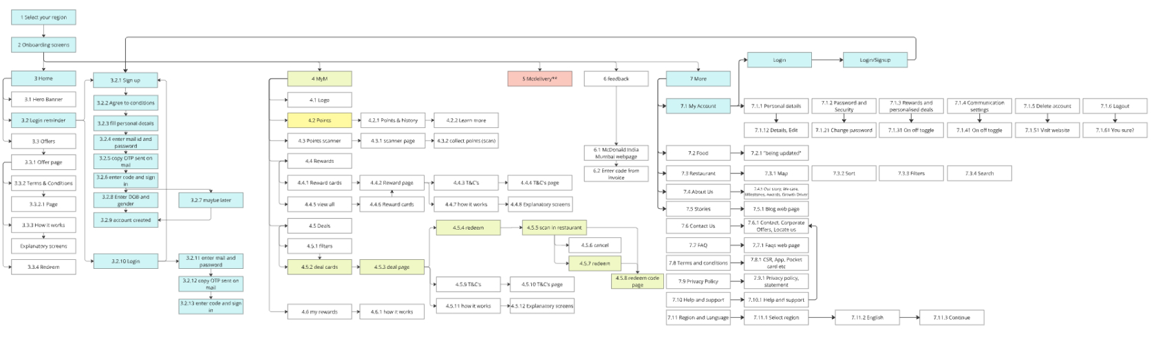
Starting with the Information Architecture (I.A)
Understanding the structure of the existing app was crucial. I.A. is made to analyse the existing structure of the app.


Preparation for evaluation
Setting tasks to evaluate flows
Task 1:
Login into the account and add your preferred item into cart.
Task 2:
Place McDelivery order from your location of burger combos, customise burger and upgrade beverage.
Task 3:
Place an order for dine-in at the R-City Mall store, select an item from today’s menu, customise fries, choose an add-on
Task 4:
Order a takeaway of classic cheese fries and McPuff from the nearest store to you.

METHOD ONE & TWO COMBINED
Evaluation using H.T.A and S.H.E.R.P.A
I.A. is made to analyse the existing structure of the app. The H.T.A is applied on the IA to make it easier to understand.
Task 1 : Onboarding
Login into the account and add your preferred item into cart.

Task 2 : Place order using McDelivery
Place McDelivery order from your location of burger combos, customize burger and upgrade beverage.

Task 3 : Place order using Dine In
Place an order for dine-in at the R-City Mall store, select an item from today’s menu, customize fries, choose an add-on

Task 4 : Place order using Takeaway
Order a takeaway of classic cheese fries and mcpuff from the nearest store to you.

Insights from H.T.A. and S.H.E.R.P.A.

METHOD THREE
Evaluation using Usability Matrix
In Usability matrix, three criteria are tested : Effectiveness, Efficiency and Satisfaction.
Unlike H.T.A. and S.H.E.R.P.A., Usability matrix needs contextual enquiry or at least the task flows to be emulated by the users in the presence of evaluators.
Method 3: Usability Matrix
Screening
Users are selected based on a simple screening. After all, we want only the most helpful reviews.

Method 3: Usability Matrix
Contextual study
For this study we chose McDonalds of R City Mall as it had all the services we needed to study



Method 3: Usability Matrix
Effectiveness & Effectivity for the previous 4 tasks

Method 3: Usability Matrix
S.U.S. (System Usability Score)

METHOD FOUR
Heuristics Evaluation for the previous 4 tasks
A heuristic evaluation is a technique for detecting design flaws in a user interface by evaluating it against predefined guidelines, or heuristics, that promote usability. This method is particularly effective in finding out significant issues within an interface.
Jakob Nielsen’s 10 usability heuristics are used for assessing usability.


METHOD FIVE
H.E.A.R.T (Happiness – Engagement – Adoption – Retention – Task success)
H.E.A.R.T is simple in the way that you can just take ratings from existing markers. This method helps in tracking user feedback over time, making it easier to see how changes impact the user experience and iterating based on outcomes.
This is different from the other methods because it provides a holistic view of user experience by combining both qualitative and quantitative data.

In the end,
Observations from the data created so far









THE PROTOTYPE
Try ordering ‘Spicy McChicken Burger’
See for yourself how the new flow performs. The new prototype navigates all the previous errors like having 2 login screens into a simple OTP based login.
After Redesign
New flow’s performance is much better


Project Details
McDonald’s
Guided by
Wricha Mishra
Vidya Appu
Collaborators
Utkarsha Kate
Samiksha Gajbhiye
Sarayu Shree
User Experience
UX Evaluation
UX Redesign
Background
To evaluate the McDelivery app by understanding user interactions, identifying pain points, and assessing how smoothly key tasks are completed.
The goal is to suggest improvements that make the app easier and more enjoyable to use, providing a more seamless experience for customers.
This study is focused exclusively on evaluating the McDonald’s mobile app, specifically for the Android version, and does not include the web version of the platform.
The findings and recommendations are limited to the mobile app experience, and any insights may not fully apply to the McDonald’s website or other operating systems, such as iOS.
Strategy
We learnt several evaluation methods during the course. We applied and evaluated the McDonald app with it as and when we learnt the methods to see how they can be used in real life projects.
The main evaluation methods we use here are HTA (Hierarchal Task Analysis), S.H.E.R.P.A, Heuristic analysis, Usability Matrix and H.E.A.R.T.
The app is redesigned based on the 5 layers of UX by Jesse James Garrett.
Design
We looked at the errors and redesigned different parts and flows of the app to either remove or minimise the issues.
The re-designs we implemented are very functional without not too many over the top features. We only focused on our goals, that is to improve the user experience.


